S

| 位置:门别网 › 卖家论坛 › 电商杂谈 › 帖子 |
menbie.com 等级: / 门别币:979450 |
|
| 发表:2021/5/1 5:39:10 查看:81 回复:0 次 | |
支付江湖日渐趋冷?牌照交易价半年缩水七成![]() |
|
随着支付领域监管收紧、存量牌照持续减少,第三方支付牌照价值按道理应该不断上升,令人意外的是,却出现了有价无市的情况。
近日,有圈内人士向《证券日报》透露,第三方支付牌照的成交价已大幅缩水,以前都在8亿—10亿元之间,现在全牌照3亿—4亿元就可以成交,即便如此也是有价无市。
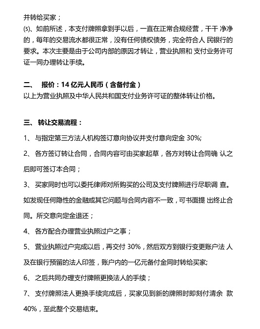
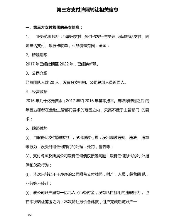
而在半年前,第三方支付牌照价格还被曝出在14亿元左右。短短半年,缩水七成,支付牌照买卖江湖日渐回冷。
(图片来源:网络)
根据2010年6月21日央行发布《非金融机构支付服务管理办法》分类,第三方支付业务主要分为网络支付、预付卡的发行与受理和银行卡收单三类。其中网络支付又包括互联网支付、移动电话支付、固定电话支付、数字电视支付等。
在2011年-2015年期间,中国人民银行共发放第三方支付牌照271张。由于在备付金、清结算、二清、套码等方面开始陆续暴露问题,监管层开始出手整顿支付行业。2016年,中国人民银行明确表示“一段时期内原则上不再批设新支付机构”,从此暂停发放支付牌照。这也使得第三方支付牌照变为了稀缺资源,牌照交易价格也一路水涨船高。
对于需要掌控高频交易场景的互联网企业来说,拥有独立的支付系统尤为重要,为获此通行证,先后有京东收购网银在线,小米收购捷付睿通。2016年9月,美团就曾因其没有支付这一底层服务,大约花了13亿人民币,收购第三方支付公司钱袋宝,正式获得第三方支付牌照。
公开数据显示,截至2018年2月,可以开展预付卡发行与受理业务的有149家,可以开展互联网支付业务的有110家,可以开展银行卡收单业务的有61家,可以开展移动电话支付业务的有48家,可以开展固定电话支付的有8家,可以开展数字电视支付的有6家,可以开展预付卡受理业务的有5家。其中,就包括阿里、京东、百度、唯品会、滴滴、美团等互联网企业,也涵盖了传统金融机构、通信企业等。
此后由于部分机构未能顺利续期,根据中国人民银行公布最新数据,目前国内拥有第三方支付牌照的企业为238家。
第三方支付机构目前来源主要由支付手续费、备付金利息收入、增值服务收入三部分构成。在现实情况中,支付手续费的利润较低,增值服务部分有一定控制,因此收入结构仍较为单一。
有分析人士认为,随着巨头布局完成,支付市场份额已被瓜分殆尽,新入局者很难再分到“羹”,这就使得需求方减少,最终支付牌照交易价格也随之降低。同时,监管收紧也使得第三方支付牌照价格有一定回落。
不过,中金支付品牌总监兼产业金融事业部副总经理李辰鹏也向《证券日报》表示,“支付牌照价格确实在回归理性,这也是市场的大势所趋。”
但这并不妨碍支付市场领域持续表现其上涨大势。中国人民银行发布的数据显示,2018年第二季度,银行业金融机构共处理电子支付业务437.68亿笔,交易金额达584.99万亿元。其中,网上支付业务138.71亿笔,交易金额487.39万亿元,同比分别增长17.78%和2.96%;移动支付业务149.24亿笔,交易金额62.88万亿元,同比分别增长73.09%和60.24%;电话支付业务4135.86万笔,交易金额2万亿元,笔数同比增长4.45%,交易金额同比下降9.16%。非银行支付机构处理网络支付业务1230.14亿笔,交易金额48.29万亿元,同比分别增长94.37%和53.35%。
| 内容违规投诉举报请联系在线客服QQ:278336453 |
| 今日最新卖家热点 |
|
更多内容>>![]() |
| 下载APP客户端,随时随地上门别,方便卖家网店交易 |
| 话题回复 |
| 1 首 页 |
![]() 微信扫一扫,纯粹电商人微信交流群,欢迎加入 |